Neighbourly Developer Guide


Acknowledgements

This project is based on the AddressBook-Level3 project created by the SE-EDU initiative.


Setting up, getting started

Refer to the guide Setting up and getting started.


Design

Architecture

The Architecture Diagram given above explains the high-level design of the App.

Given below is a quick overview of main components and how they interact with each other.

Main components of the architecture

Main (consisting of classes Main and MainApp) is in charge of the app launch and shut down.

  • At app launch, it initializes the other components in the correct sequence, and connects them up with each other.
  • At shut down, it shuts down the other components and invokes cleanup methods where necessary.

The bulk of the app's work is done by the following four components:

  • UI: The UI of the App.
  • Logic: The command executor.
  • Model: Holds the data of the App in memory.
  • Storage: Reads data from, and writes data to, the hard disk.

Commons represents a collection of classes used by multiple other components.

How the architecture components interact with each other

The Sequence Diagram below shows how the components interact with each other for the scenario where the user issues the command delete 1.

Each of the four main components (also shown in the diagram above),

  • defines its API in an interface with the same name as the Component.
  • implements its functionality using a concrete {Component Name}Manager class (which follows the corresponding API interface mentioned in the previous point.

For example, the Logic component defines its API in the Logic.java interface and implements its functionality using the LogicManager.java class which follows the Logic interface. Other components interact with a given component through its interface rather than the concrete class (reason: to prevent outside component's being coupled to the implementation of a component), as illustrated in the (partial) class diagram below.

The sections below give more details of each component.

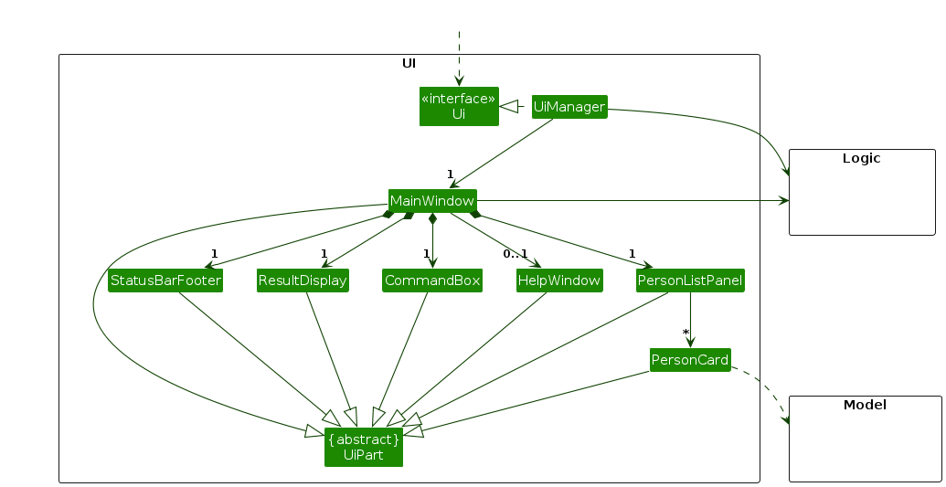
UI component

The API of this component is specified in Ui.java

Structure of the UI Component

The UI consists of a MainWindow that is made up of parts e.g.CommandBox, ResultDisplay, PersonListPanel, StatusBarFooter etc. All these, including the MainWindow, inherit from the abstract UiPart class which captures the commonalities between classes that represent parts of the visible GUI.

The UI component uses the JavaFx UI framework. The layout of these UI parts are defined in matching .fxml files that are in the src/main/resources/view folder. For example, the layout of the MainWindow is specified in MainWindow.fxml

The UI component,

  • executes user commands using the Logic component.
  • listens for changes to Model data so that the UI can be updated with the modified data.
  • keeps a reference to the Logic component, because the UI relies on the Logic to execute commands.
  • depends on some classes in the Model component, as it displays Person object residing in the Model.

Logic component

API : Logic.java

Here's a (partial) class diagram of the Logic component:

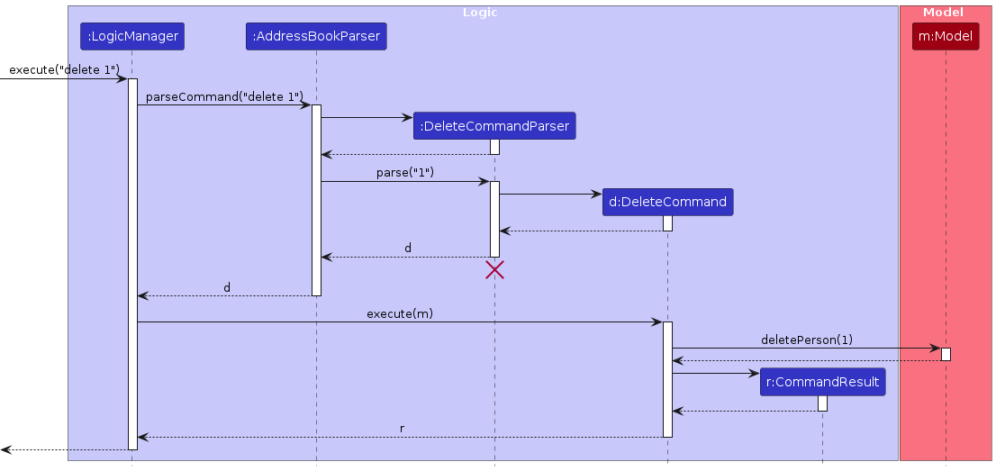
The sequence diagram below illustrates the interactions within the Logic component, taking execute("delete 1") API call as an example.

Interactions Inside the Logic Component for the `delete 1` Command

Note: The lifeline for DeleteCommandParser should end at the destroy marker (X) but due to a limitation of PlantUML, the lifeline continues till the end of diagram.

How the Logic component works:

  1. When Logic is called upon to execute a command, it is passed to an AddressBookParser object which in turn creates a parser that matches the command (e.g., DeleteCommandParser) and uses it to parse the command.
  2. This results in a Command object (more precisely, an object of one of its subclasses e.g., DeleteCommand) which is executed by the LogicManager.
  3. The command can communicate with the Model when it is executed (e.g. to delete a person).
    Note that although this is shown as a single step in the diagram above (for simplicity), in the code it can take several interactions (between the command object and the Model) to achieve.
  4. The result of the command execution is encapsulated as a CommandResult object which is returned back from Logic.

Here are the other classes in Logic (omitted from the class diagram above) that are used for parsing a user command:

How the parsing works:

  • When called upon to parse a user command, the AddressBookParser class creates an XYZCommandParser (XYZ is a placeholder for the specific command name e.g., AddCommandParser) which uses the other classes shown above to parse the user command and create a XYZCommand object (e.g., AddCommand) which the AddressBookParser returns back as a Command object.
  • All XYZCommandParser classes (e.g., AddCommandParser, DeleteCommandParser, ...) inherit from the Parser interface so that they can be treated similarly where possible e.g, during testing.

Model component

API : Model.java

The Model component,

  • stores the address book data i.e., all Person objects (which are contained in a UniquePersonList object).
  • stores the currently 'selected' Person objects (e.g., results of a search query) as a separate filtered list which is exposed to outsiders as an unmodifiable ObservableList<Person> that can be 'observed' e.g. the UI can be bound to this list so that the UI automatically updates when the data in the list change.
  • stores a UserPref object that represents the user’s preferences. This is exposed to the outside as a ReadOnlyUserPref objects.
  • does not depend on any of the other three components (as the Model represents data entities of the domain, they should make sense on their own without depending on other components)

Note: An alternative (arguably, a more OOP) model is given below. It has a Tag list in the AddressBook, which Person references. This allows AddressBook to only require one Tag object per unique tag, instead of each Person needing their own Tag objects.

Storage component

API : Storage.java

The Storage component,

  • can save both address book data and user preference data in JSON format, and read them back into corresponding objects.
  • inherits from both AddressBookStorage and UserPrefStorage, which means it can be treated as either one (if only the functionality of only one is needed).
  • depends on some classes in the Model component (because the Storage component's job is to save/retrieve objects that belong to the Model)

Common classes

Classes used by multiple components are in the seedu.address.commons package.


Implementation

This section describes some noteworthy details on how certain features are implemented.

[Proposed] Undo/redo feature

Proposed Implementation

The proposed undo/redo mechanism is facilitated by VersionedAddressBook. It extends AddressBook with an undo/redo history, stored internally as an addressBookStateList and currentStatePointer. Additionally, it implements the following operations:

  • VersionedAddressBook#commit()— Saves the current address book state in its history.
  • VersionedAddressBook#undo()— Restores the previous address book state from its history.
  • VersionedAddressBook#redo()— Restores a previously undone address book state from its history.

These operations are exposed in the Model interface as Model#commitAddressBook(), Model#undoAddressBook() and Model#redoAddressBook() respectively.

Given below is an example usage scenario and how the undo/redo mechanism behaves at each step.

Step 1. The user launches the application for the first time. The VersionedAddressBook will be initialized with the initial address book state, and the currentStatePointer pointing to that single address book state.

UndoRedoState0

Step 2. The user executes delete 5 command to delete the 5th person in the address book. The delete command calls Model#commitAddressBook(), causing the modified state of the address book after the delete 5 command executes to be saved in the addressBookStateList, and the currentStatePointer is shifted to the newly inserted address book state.

UndoRedoState1

Step 3. The user executes add n/David …​ to add a new person. The add command also calls Model#commitAddressBook(), causing another modified address book state to be saved into the addressBookStateList.

UndoRedoState2

Note: If a command fails its execution, it will not call Model#commitAddressBook(), so the address book state will not be saved into the addressBookStateList.

Step 4. The user now decides that adding the person was a mistake, and decides to undo that action by executing the undo command. The undo command will call Model#undoAddressBook(), which will shift the currentStatePointer once to the left, pointing it to the previous address book state, and restores the address book to that state.

UndoRedoState3

Note: If the currentStatePointer is at index 0, pointing to the initial AddressBook state, then there are no previous AddressBook states to restore. The undo command uses Model#canUndoAddressBook() to check if this is the case. If so, it will return an error to the user rather than attempting to perform the undo.

The following sequence diagram shows how an undo operation goes through the Logic component:

UndoSequenceDiagram-Logic

Note: The lifeline for UndoCommand should end at the destroy marker (X) but due to a limitation of PlantUML, the lifeline reaches the end of diagram.

Similarly, how an undo operation goes through the Model component is shown below:

UndoSequenceDiagram-Model

The redo command does the opposite — it calls Model#redoAddressBook(), which shifts the currentStatePointer once to the right, pointing to the previously undone state, and restores the address book to that state.

Note: If the currentStatePointer is at index addressBookStateList.size() - 1, pointing to the latest address book state, then there are no undone AddressBook states to restore. The redo command uses Model#canRedoAddressBook() to check if this is the case. If so, it will return an error to the user rather than attempting to perform the redo.

Step 5. The user then decides to execute the command list. Commands that do not modify the address book, such as list, will usually not call Model#commitAddressBook(), Model#undoAddressBook() or Model#redoAddressBook(). Thus, the addressBookStateList remains unchanged.

UndoRedoState4

Step 6. The user executes clear, which calls Model#commitAddressBook(). Since the currentStatePointer is not pointing at the end of the addressBookStateList, all address book states after the currentStatePointer will be purged. Reason: It no longer makes sense to redo the add n/David …​ command. This is the behavior that most modern desktop applications follow.

UndoRedoState5

The following activity diagram summarizes what happens when a user executes a new command:

Design considerations:

Aspect: How undo & redo executes:

  • Alternative 1 (current choice): Saves the entire address book.

    • Pros: Easy to implement.
    • Cons: May have performance issues in terms of memory usage.
  • Alternative 2: Individual command knows how to undo/redo by itself.

    • Pros: Will use less memory (e.g. for delete, just save the person being deleted).
    • Cons: We must ensure that the implementation of each individual command are correct.

{more aspects and alternatives to be added}

[Proposed] Data archiving

{Explain here how the data archiving feature will be implemented}


Documentation, logging, testing, configuration, dev-ops


Appendix: Requirements

Product scope

Target user profile:

  • has a need to manage a significant number of elderly and caregiver contacts
  • wants to know if at-risk seniors are not assigned caregivers
  • needs to record senior health conditions
  • prefer desktop apps over other types
  • can type fast
  • prefers typing to mouse interactions
  • is reasonably comfortable using CLI apps

Value proposition: Despite the slate of funding put into ageing initiatives such as the Age Well SG programme, including the network expansion of Active Ageing Centres (AACs) in Singapore for eight in ten seniors to have access to AAC activities in the vicinity of their homes, many elderly continue to remain at the boundaries of Singapore's social care and aged care system. This phenomenon leads to reduced overall life satisfaction with feelings of social isolation. As such, there is a need for community efforts to actively seek out and bring social networks closer to engage. Having scattered contacts around the housing estates is a challenge for NGOs and social workers to navigate to coordinate care for the elderly with other stakeholders such as caretakers, nurses, elderly, children, volunteers etc. As such, it is important to for eldercare organisations to maintain a centralised, easy-to-use contact book to keep track of the specialised support needed by elderly, strengthen collaboration and provide coordinated support to elderly in the community.

User stories

Priorities: High (must have) - * * *, Medium (nice to have) - * *, Low (unlikely to have) - *

Priority As a …​ I want to …​ So that I can…​
* * * new user view the user guide easily learn more about the product as and when I need
* * * busy user search for a senior by name instantly retrieve their details during field visits
* * * time-pressed user flag urgent seniors immediately identify high-priority cases during my work
* * * messy user tag seniors with flexible labels find them later even if my notes are scattered
* * * long-time user see elderly who are not assigned any caregiver immediately identify high-priority cases during my work
* * * messy user tag caregivers with flexible labels find them later even if my notes are scattered
* * * new user add a new senior with minimal fields
* * * user delete a senior remove entries that I no longer need
* * new user see sample data when I first open the app quickly understand how the system looks when populated
* * long-time user archive seniors who no longer need support keep my records tidy without losing history
* * sharing user generate a PDF report of all or specific seniors print / share information with others
* * messy user view recently modified seniors quickly return to what I was last working on
* * long-time user update caregivers who may no longer be in the org flag out elderly who may not have a caregiver currently
* * curious user see insights of number of elderly, caregivers, vols share these statistics for recruitment
* * meticulous user perform batch delete of seniors or caregivers by tag keep my records tidy
* * meticulous user add comprehensive senior particulars remember more details about these elderly
* * returning user edit a senior’s details keep records up to date
* * outreach associate mark a senior as “visited today” log my field work
* * long-time user pin important seniors always find them at the top of the list
* * long-time user undo the last action quickly recover from mistakes
* * long-time user redo an undone action restore my intended changes
* * long-time user generate a summary report of seniors by tag have a quick overview of all the information
* * long-time user mark a caregiver as “inactive” know they are no longer available
* * long-time user customize tag colors visually distinguish categories to my preference
* * long-time user be warned when adding a duplicate senior don’t accidentally create two records
* * long-time user import seniors from a CSV file migrate data quickly
* * meticulous user write some notes on each senior key in certain details that the tags do not consider
* * long-time user sort the seniors by various tags or attributes arrange my address book in my personal preferred state
* * organised user search & filter seniors by medical, language, etc. plan outreach activities more effectively
* * organised user search & filter seniors by medical, language, etc. plan outreach activities more effectively
* poor eyesight user enlarge font on GUI see the letters and words properly
* quirky user change font on GUI change the font to my liking
* quirky user hidden easter eggs find weird things put in the app by the dev
* blind user text to speech talk to command instead of typing
* new user light mode see more clearly the text
* forgetful user set reminders for follow-ups or scheduled visits no senior is unintentionally overlooked in our care efforts
* busy user view volunteer availability & match with seniors optimize resources and reduce scheduling conflicts

{More to be added}

Use cases

(For all use cases below, the System is the AddressBook and the Actor is the user, unless specified otherwise)

Use case 1: View User Guide Easily

MSS

  1. User opens the app

  2. User types the command "help"

  3. System displays a link to user guide

  4. User browses or searches for relevant topic

    Use case ends.

Extensions

  • 2a. Invalid command

    • 2a1. AddressBook shows an error message. - "Command format invalid"

      Use case resumes at step 2.

Command Format help

Use case 2: Add senior contact: add-snr

MSS

  1. User creates a new senior record in system with the command "add-snr"

  2. User need to minimally key in name, risk tag, phone, and address for "add-snr" command

  3. User can optionally key in notes and caregiver id for "add-snr" command

  4. New senior record is added

    Use case ends.

Extensions

  • 2a. Invalid risk tag

    • 2a1. AddressBook shows an error message. - "Invalid risk tag. Risk tag must either be

    • High Risk or HR, Medium Risk or MR, or Low Risk or LR."

      Use case resumes at step 2.

  • 2b. Invalid phone

    • 2b1. AddressBook shows an error message. - “Phone number must be 8 digits.”

      Use case resumes at step 1.

  • 2c. Missing name

    • 2c1. AddressBook shows an error message. - “Senior name cannot be empty.”

      Use case resumes at step 1.

  • 2d. Missing risk tag

    • 2d1. AddressBook shows an error message. - "Senior must be assigned a risk tag."

      Use case resumes at step 1.

  • 2e. Missing phone number

    • 2e1. AddressBook shows an error message. - "Senior phone number cannot be empty."

      Use case resumes at step 1.

  • 2e. Missing address

    • 2e1. AddressBook shows an error message. - "Senior address cannot be empty."

      Use case resumes at step 1.

  • 3a. Invalid caregiver ID

    • 3a1. AddressBook shows an error message. - "No such caregiver exists."

      Use case resumes at step 1.

  • 4a. Duplicate detected

    • 4a1. AddressBook shows an error message. - “Senior already exists. Please amend your entry.”

      Use case resumes at step 1.

Command Format

add-snr n/NAME t/RISK_TAG p/PHONE a/ADDRESS [n/NOTES] [c/CAREGIVER_ID]

Example Commands

add-snr n/Lim Ah Kow t/High Risk p/91234567 a/Blk 123 Bedok North Rd #02-45 n/Has dementia c/201

Use case 3: Add caregiver contact: add-cgr

MSS

  1. User creates a new caregiver record in system with the command "add-cgr"

  2. User need to minimally key in name and phone for "add-cgr" command

  3. User can optionally key in notes and address for "add-cgr" command

  4. New caregiver record is added

    Use case ends.

  • 2a. Invalid phone

    • 2a1. AddressBook shows an error message. - “Phone number must be 8 digits.”

      Use case resumes at step 1.

  • 2b. Missing name

    • 2b1. AddressBook shows an error message. - “Caregiver name cannot be empty.”

      Use case resumes at step 1.

  • 2c. Missing phone number

    • 2c1. AddressBook shows an error message. - "Caregiver phone number cannot be empty."

      Use case resumes at step 1.

  • 4a. Duplicate detected

    • 4a1. AddressBook shows an error message. - “Caregiver already exists. Please amend your entry.”

      Use case resumes at step 1.

Use case 4: Delete senior / caregiver contact: delete

MSS

  1. User requests to delete a specific person in the list

  2. AddressBook deletes the person

    Use case ends.

Extensions

  • 2a. Invalid index

    • 2a1. AddressBook shows an error message. - “No such index exists. Please ensure the index matches a person from the database.”

      Use case resumes at step 2.

  • 2b. Missing index

    • 2a1. AddressBook shows an error message. - “Index cannot be empty.”

      Use case resumes at step 2.

Command Format

  1. delete s/SENIOR_INDEX
  2. delete c/CAREGIVER_INDEX

Example Commands

delete s/3

Use case 5: Assigning caregiver to senior: assign

MSS

  1. User assigns caregiver to a senior using the command "assign"

  2. AddressBook reflects senior's allocation to caregiver

    Use case ends.

Extensions

  • 1a. Invalid senior index

    • 2a1. AddressBook shows an error message. - “No such senior index exists. Please ensure the index matches a senior from the database.”

      Use case resumes at step 1.

  • 1b. Invalid caregiver index

    • 1b1. AddressBook shows an error message. - “No such caregiver index exists. Please ensure the index matches a caregiver from the database.”

      Use case resumes at step 2.

  • 1c. Missing senior index

    • 1c1. AddressBook shows an error message. - “Senior index cannot be empty.”

      Use case resumes at step 2.

  • 1d. Missing caregiver index

    • 1d1. AddressBook shows an error message. - “Caregiver index cannot be empty.”

      Use case resumes at step 2.

Command Format

assign s/SENIOR_INDEX c/CAREGIVER_INDEX

Example Commands

assign s/1 c/3

Non-Functional Requirements

  1. Should work on any mainstream OS as long as it has Java 17 or above installed.
  2. Should be able to hold up to 1000 persons without a noticeable sluggishness in performance for typical usage.
  3. A user with above average typing speed for regular English text (i.e. not code, not system admin commands) should be able to accomplish most of the tasks faster using commands than using the mouse.
  4. The product should be for a single user i.e., (not a multi-user product).
  5. The data should be stored locally and should be in a human editable text file.
  6. DBMS should not be used to store data.
  7. The software should work without requiring an installer.
  8. The software should not depend on your own remote server.
  9. The GUI should work well for, standard screen resolutions 1920x1080 and higher, and for screen scales 100% and 125%. In addition, the GUI should be usable (i.e., all functions can be used even if the user experience is not optimal) for, resolutions 1280x720 and higher, and for screen scales 150%.
  10. Everything should be packaged into a JAR file.
  11. The final product should not exceed 100MB and documents should not exceed 15MB/file.

Glossary

  • Mainstream OS: Windows, Linux, Unix, MacOS
  • Private contact detail: A contact detail that is not meant to be shared with others
  • Caregiver: A family member, helper, or close contact who provides day-to-day care for a senior.
  • Case Note: A record of an interaction with a senior or caregiver (e.g., call, home visit, follow-up).
  • Emergency Contact: A designated person to notify during emergencies, stored with name, relationship, and phone number.
  • Risk Tag: A special tag indicating concerns such as fall-risk, social-isolation, or memory-issues to guide follow-ups.
  • Senior: An elderly resident supported or engaged through AAC outreach activities.
  • Status: The current state of a contact or case, such as active, inactive, referred, or closed.
  • Tag: A keyword label assigned to a contact (e.g., volunteer, caregiver, zone-west) to enable filtering and grouping.
  • Volunteer: A person assigned to support or accompany seniors for check-ins, activities, or emergencies.
  • Visit: An in-person check-in with a senior, typically conducted at the senior’s home and recorded as a case note.
  • Human-Editable File: The plain-text JSON file format used for storing data, viewable and editable without special tools.
  • Private contact detail: Sensitive information (e.g., phone, address) that should not be shared with unauthorized users.
  • PDPA (Personal Data Protection Act): Singapore’s law governing the collection, use, and protection of personal data.

Appendix: Instructions for manual testing

Given below are instructions to test the app manually.

Note: These instructions only provide a starting point for testers to work on; testers are expected to do more exploratory testing.

Launch and shutdown

  1. Initial launch

    1. Download the jar file and copy into an empty folder

    2. Double-click the jar file Expected: Shows the GUI with a set of sample contacts. The window size may not be optimum.

  2. Saving window preferences

    1. Resize the window to an optimum size. Move the window to a different location. Close the window.

    2. Re-launch the app by double-clicking the jar file.
      Expected: The most recent window size and location is retained.

  3. { more test cases …​ }

Deleting a person

  1. Deleting a person while all persons are being shown

    1. Prerequisites: List all persons using the list command. Multiple persons in the list.

    2. Test case: delete 1
      Expected: First contact is deleted from the list. Details of the deleted contact shown in the status message. Timestamp in the status bar is updated.

    3. Test case: delete 0
      Expected: No person is deleted. Error details shown in the status message. Status bar remains the same.

    4. Other incorrect delete commands to try: delete, delete x, ... (where x is larger than the list size)
      Expected: Similar to previous.

  2. { more test cases …​ }

Saving data

  1. Dealing with missing/corrupted data files

    1. {explain how to simulate a missing/corrupted file, and the expected behavior}
  2. { more test cases …​ }